各校区关工委、二级单位关工委:
为深入学习宣传贯彻党的二十大精神,贯彻落实中办、国办46号文件、教育部党组34号文件、湖南省委教育工委26号文件以及《永利yl23411党委关于加强新时代关心下一代工作委员会工作的实施意见》,根据《教育部关工委关于开展2023年“读懂中国”活动的通知》(教关委函〔2023〕3号)和省教育厅关工委《2023年全省普通高校“读懂中国”主题教育活动实施方案》(湘教工委通〔2023〕9号)的统一安排,2023年我校将继续组织开展“读懂中国”活动,发挥“五老”亲历者、见证者、实践者优势,向广大青年学生讲好党的二十大提出的对党和人民事业具有重大现实意义和深远历史意义的三件大事,教育激励广大青年学生在新征程上立志做有理想、敢担当、能吃苦、肯奋斗的新时代好青年。现将有关事项通知如下:
一、活动主题
老少共话二十大,踔厉奋发新征程
二、主办单位
校关工委、学校办公室、党委宣传部、党委学生工作部(处)、校团委、党委教师工作部、国际教育学院、离退休工作处(党委)。
三、参与对象
全校学生(含留学生),“五老”,鼓励青年教职工参加。
四、活动内容和形式
结合学校、学院日常教育活动,围绕年度活动主题,组织青年学生与有影响力的本地、本校“五老”进行深入交流,挖掘、整理、展现他们在党的百年奋斗历程、中国特色社会主义新时代、脱贫攻坚和全面建设小康社会中的感人事迹和人生体验,以及对青年学生奋进新征程的重托和建议,通过征文、微视频、舞台剧形式进行展示和传播,并按要求报送作品参评。
五、报送名额
要求各二级关工委100%参与这项有意义的活动。
1.征文:各二级单位关工委在广泛发动的基础上,择优报送1~2篇优秀征文(2000名学生以下的单位报1篇,2000名及以上学生单位可报2篇)。全校共报送17篇征文至校关工委,其中校本部8篇,湘雅校区5篇,铁道校区4篇,留学生作品经商议后酌定。
2.微视频:各二级单位关工委可报送1个微视频。全校共报送10个微视频至校关工委,其中校本部关工委5个,湘雅校区关工委3个,铁道校区关工委2个。
3.舞台剧:湘雅校区关工委、校本部关工委可各报送1个至校关工委。
推荐至校关工委参加评选的作品征文作者和指导教师均不超过2人;微视频主创团队不超过6人,指导教师不超过6人;舞台剧主创团队不超过16人、指导教师不超过6人。
六、奖项设置
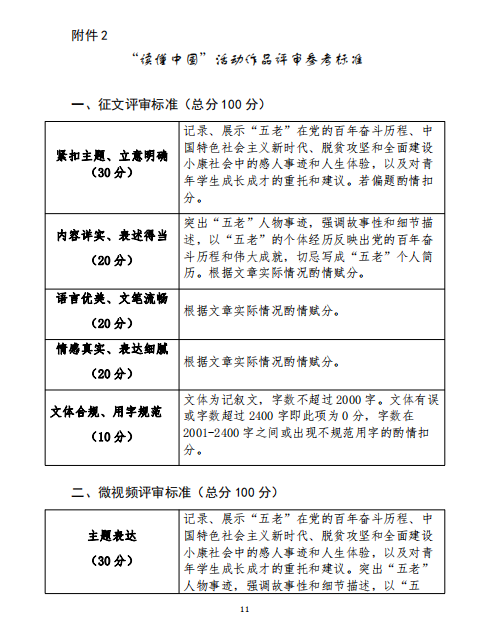
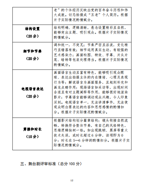
校关工委将组织相关职能部门组成评委会,评出特等、一等、二等和优秀组织奖;择优报送5篇征文、3个微视频、1个舞台剧至教育部关工委;报送3篇征文、1个微视频、1个舞台剧至湖南省教育厅关工委。校关工委将根据作品类别、质量授予优秀作品立项奖。
七、作品要求
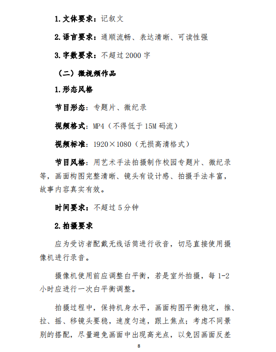
征文:记叙文,不超过2000字;
微视频:不超过5分钟;
舞台剧:不超过10分钟;
其他各项技术要求,详见《“读懂中国”活动作品要求》(附件1)和《“读懂中国”活动作品评审参考标准》(附件2)。
八、报送、评审时间
6月19日前,各二级单位关工委报送作品和相关材料(含活动总结、《“读懂中国”活动推荐作品信息表》(附件3)、《“读懂中国”活动开展情况统计表》(附件4))电子版和纸质版至校区关工委;
6月25日前,校区关工委报送作品和相关材料(含本校区活动总结)至校关工委;
6月28日,学校关工委组织评审,提出修改意见,组织培训;
8月10日前,校关工委报送作品和相关材料至湖南省教育厅关工委:9月25日前,校关工委报送作品和相关材料至教育部关工委。
九、有关要求
(一)加强协同创新,突出育人实效。各级关工委要在同级党组(党委)的领导下,将活动作为贯彻落实党的二十大精神的有力举措,作为开展大学生思想政治工作的有效抓手,主动融入“时代新人铸魂工程”“'大思政课’建设工程”,纳入学校思政工作体系,加大委员单位协同力度,积极探索将“结对访谈”转化为思政“大课堂”的有效路径,不断提高活动吸引力。
(二)严格审核把关,确保精品高质。各级关工委要紧扣“老少共话二十大,踔厉奋发新征程”这一活动主题,选好访谈人物,重点聚焦本院或与本院建设与发展有关联的“五老”和“杰出老校友”,选择有说服力、感染力、教育力的典型素材,征文、微视频涉及的被访谈人物仍健在,且要有面对面访谈环节,突出活动“以史为本言传身教”“老少结对双向互动”的特点。要严格把好作品的审查关,坚持正确的政治方向、舆论导向、价值取向,确保作品素材中出现的人物政治安全,无负面影响;要把好作品质量关,内容要契合主题、积极向上、真实感人,文字要通顺流畅、表达清晰、可读性强,视频要生动鲜活、富有吸引力和感染力;要认真填写《“读懂中国”活动推荐作品信息表》和《“读懂中国”活动开展情况统计表》,按时报送高质量作品。
(三)大力宣传推广,注重成果运用。各级关工委要注重“拍摄一人带动一片”,通过组织现场访谈、举办优秀成果展、开辟专题专栏等方式,加大优秀作品宣传推广力度,进一步扩大活动受益面。要积极拓展优秀作品在“四史”教育、思政教育、课程思政中的使用途径,结合实际需求深挖优秀作品育人价值,多维激发学生共情共鸣,进一步增强活动育人实效。
附件:
1、“读懂中国”活动作品要求
2、“读懂中国”活动作品评审参考标准
3、“读懂中国”活动推荐作品信息表
4、“读懂中国”活动开展情况统计
联系人及联系电话:
校关工委办公室 蒋丽梅0731-88836802
邮箱:csuggw@163.com
校关工委
学校办公室
党委宣传部
党委学生工作部(处)
校团委
党委教师工作部
国际教育学院
离退休工作处(党委)
2023年3月13日








